2025 - 2026 秋冬 期中考试卷¶
约 929 个字 64 行代码 3 张图片 预计阅读时间 4 分钟
判断题¶
R1-1 In the master method, we define \(T(N)\) in the recursive form \(T(N) = aT(N/b) + f(N)\). It means that the algorithm divides the problem into \(a\) parts, with each part being \(\frac{1}{b}\) the size of the original. It costs \(f(N)\) to gather results from subproblems and to derive its own result.
-
T
-
F
R1-2 In a B+ tree, leaves and nonleaf nodes have some key values in common.
-
T
-
F
R1-3 For one operation, if its worst-case time bound is \(\Theta (log N)\), then its amortized time bound must be \(O(log N)\).
-
T
-
F
R1-4 In the 4-queens problem, (\(x_1\), \(x_2\), \(x_3\), \(x_4\)) correspond to the 4 queens' column indices. During backtracking, (1, 3, 4, ?) will be checked before (1, 4, 2, ?), and none of them has any solution in their branches.
-
T
-
F
R1-5 Precision is more important than recall when evaluating the cheating detection in Online Monitor System.
-
T
-
F
R1-6 In a red-black tree, an internal red node cannot be a node of degree 1.
-
T
-
F
R1-7 Given a connected graph \(G=(V,E)\). Let \(A\subseteq V\) be any subset of \(V\). If \((u,v)\in E\) is an minimum edge connecting \(A\) and \(V-A\), then there exists an minimum spanning tree \(T\) of \(G\) such that \((u,v)\in T\).
-
T
-
F
R1-8 While accessing a term stored in a B+ tree in an inverted file index, range searchings are expensive.
-
T
-
F
R1-9 If a problem can be solved by dynamic programming, it must be solved in polynomial time.
-
T
-
F
R1-10 Insert { 11, 2, 45, 3, 8, 4, -1, 10, 128, -34, 15, 63, 18, 24, 86 } into an initially empty binomial queue, the resulting roots are 86, 24, -34 and -1.
-
T
-
F
R1-11 All of the Zig, Zig-zig, and Zig-zag rotations not only move the accessed node to the root, but also roughly half the depth of most nodes on the path.
-
T
-
F
R1-12 With the same operations, the resulting leftist heap is always more balanced than the skew heap.
-
T
-
F
单选题¶
R2-1 If there are 14 nodes in an AVL tree, then the maximum depth of the tree is ____. The depth of an empty tree is defined to be 0.
-
A.3
-
B.5
-
C.4
-
D.6
R2-2 Delete the minimum number from the given leftist heap. Which one of the following statements is TRUE?
-
A.23 is the left child of 14
-
B.12 is the right child of 9
-
C.37 is the left child of 23
-
D.9 is NOT the root
R2-3 Consider eight characters with the following frequencies. (We normalize the frequencies so that they sum to 1.)
| Symbol | Frequency |
|---|---|
| A | 0.11 |
| B | 0.11 |
| C | 0.11 |
| D | 0.11 |
| E | 0.14 |
| F | 0.14 |
| G | 0.14 |
| H | 0.14 |
What is the average encoding length of an optimal prefix code?
-
A.3
-
B.2.97
-
C.2.87
-
D.2.94
R2-4 Given the following game tree, the red node will be pruned with α-β pruning algorithm if and only if ___.
-
A.\(x\ge 50\)
-
B.\(x\le 65\)
-
C.\(65\le x\le 77\)
-
D.\(x\ge 77\)
R2-5 When it would be optimal to prefer Red-black trees over AVL trees?
-
A.when more search is needed
-
B.when tree must be balanced
-
C.when there are more insertions or deletions
-
D.when \(\log(n)\) time complexity is needed where \(n\) is the number of nodes
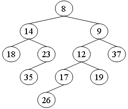
R2-6 For the result of accessing the keys 4 and 8 in order in the splay tree given in the figure, which one of the following statements is FALSE?
-
A.7 and 14 are siblings
-
B.4 is the parent of 7
-
C.8 is the root
-
D.4 and 11 are siblings
R2-7 Among the following groups of concepts, which group is not totally relevant to a search engine?
-
A.stop words, posting list, dynamic indexing
-
B.distributed index, hashing, inverted file index
-
C.thresholding, dynamic programming, precision
-
D.word stemming, compression, recall
R2-8 When solving a problem with input size \(N\) by divide and conquer, if at each step, the problem is divided into 9 sub-problems and each size of these sub-problems is \(N/3\), and they are conquered in \(O(N^2logN)\). Which one of the following is the closest to the overall time complexity?
-
A.\(O(N^2logN)\)
-
B.\(O(N^2log^2N)\)
-
C.\(O(N^2)\)
-
D.\(O(N^3logN)\)
R2-9 A B+ tree of order 3 with 21 numbers has at most __ nodes of degree 3.
-
A.2
-
B.3
-
C.1
-
D.4
程序填空题¶
R5-1 S1+S2=S
Given a string of \(n\) characters \(S=s_1s_2\cdots s_n\). From \(S\), \(n_1\) characters are randomly chosen to form a sub-string \(S_1=s_{i_1}s_{i_2}\cdots s_{i_{n_1}}\) with their original order kept (i.e., their subscripts satisfiy \(1\le i_1<i_2<\cdots <i_{n_1}\)). It is easy to find the remaining \((n-n_1)\) characters which form another sub-string \(S_2\), also keeping their original order. Your job is to solve the reversed problem: determine whether two given sub-strings can be put together to obtain the original string \(S\).
Given three strings S, S1 and S2, the function solve is supposed to return 1 if merging S1 and S2 can obtain S, or 0 otherwise. Please complete the following program.
int solve( char *S, char *S1, char *S2 )
{
int dp[MAXN], L, L1, L2, i, j;
L = strlen(S);
L1 = strlen(S1);
L2 = strlen(S2);
if (L != (L1+L2)) return 0;
dp[0] = 1;
for (j=1; j<=L2; j++) {
dp[j] = ( ); (3 分)
}
for (i=1; i<=L1; i++) {
dp[0] = (S1[i-1]==S[i-1])&&dp[0];
for (j=1; j<=L2; j++) {
dp[j] = ( ); (3 分)
}
}
return dp[L2];
}
R5-2 Fill in B+ Tree
Given a B+ Tree of order odr, please calculate the maximum number of keys that can be inserted into the current tree root without causing any split operation.
typedef struct BpTreeNode BpTreeNode;
struct BpTreeNode {
BpTreeNode** childrens; /* Pointers to childrens. This field is not used by leaf nodes. */
ElementType* keys;
BpTreeNode* parent;
bool isLeaf; /* 1 if this node is a leaf, or 0 if not */
int numKeys; /* This field is used to keep track of the number of valid keys.*/
};
int odr;
int Solve(BpTreeNode * const root){
BpTreeNode * node = root;
if (node->isLeaf) {
return ( ); (4 分)
}
int ans = 0;
for(int i = 0; ( ); (4 分) i++)
ans += Solve(node->childrens[i]);
return ans;
}
R5-3 LR Rotation
The function LR_Rotation is to do left-right rotation to the trouble-finder tree node T in an AVL tree.
typedef struct TNode *Tree;
struct TNode {
int key, h;
Tree left, right;
};
Tree LR_Rotation( Tree T )
{
Tree K1, K2;
K1 = T->left;
K2 = K1->right;
( ) (4 分) = K2->left;
( ) (4 分) = K2->right;
K2->left = K1;
( ); (4 分)
/* Update the heights */
K1->h = maxh(Height(K1->left), Height(K1->right)) + 1;
T->h = maxh(Height(T->left), Height(T->right)) + 1;
K2->h = maxh(K1->h, T->h) + 1;
return K2;
}


